欢迎来到四川省遂宁中学官方网站
网站首页 校务公开 公告公示
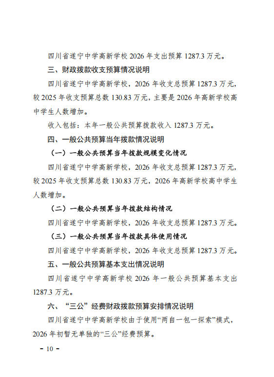
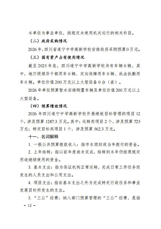
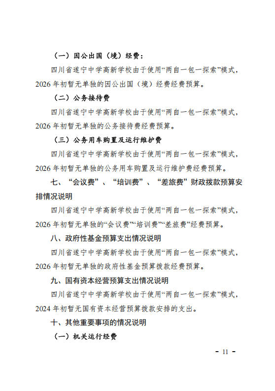
四川省遂宁中学高新学校2026年单位预算
2026-4-1 11:29| 发布者: daichangjie| 查看: 1910
Copyright © 国家级示范高中-四川省遂宁中学校 版权所有
ICP备案编号:蜀ICP备12007609号-1  [网站资质审批号]:川教GZ-20120011   川公网安备 51090302000146号
[本部]:遂宁市育才西路96号  [联系电话]:(0825)2224785
[介福路校区]:遂宁市介福西路  [联系电话]:(0825)2318440
  [不良与违法信息举报中心]  [联系电话]:(0825)2988759
[Email]:sn_wgb@126.com [网警电话:110]
技术维护:四川盟正科技有限公司 0825-2222245 微信:snwzjs QQ:12581378 邮箱:12581378@qq.com

GMT+8, 2026-5-21 07:19, Processed in 0.023143 second(s), 17 queries .

返回顶部


学校二维码
请扫码关注